<CONQUISTAS, ASENTAMIENTOS Y SABERES EN EL RELEGADO GOLFO DE MAZARRÓN>
"Anhelado enclave de gloria, poder y riqueza. La cronología de sus caudillos lo denominaron, bastión púnico[1]-fenicio, colonia griega (Leukon Teijos o ciudad de la luz), puerto romano (Lucentum o fortaleza blanca), alcazaba árabe en el 718 (Al Laqant o medina Laqant), tras su Reconquista (1243) pasó a la Corona de Castilla. Cuantas culturas, artes e ingeniosas mañas resplandecieron quedaron en su arqueología"
Enclave geográfico

En la actualidad, Mazarrón[2] es una atractiva villa turística sureña, de la Región de Murcia, en la comarca del Bajo Guadalentín. Configurada como una depresión entre la Sierra de las Moreras (Sistema Bético), fundada en una extensa bahía, cual balcón ofrece prestos avistamientos mediterráneos, con playas aun sin explorar.

Geográficamente, localizada entre sus Cabos, Tiñoso y Cope, la forman 35 Km de litoral, de aguas templadas con temperaturas constantes (5ºC superior al resto de la costa Mediterránea), nunca afectado por las gélidas corrientes del Estrecho de Gibraltar, de agradable climatología anual. Dos núcleos claros y diferenciados lo forman: su Puerto, en la zona costera de la Bahía; y el Pueblo, en su interior. Su economía actual, sustentada por la agricultura, la pesca y, obviamente, el ocio vacacional.
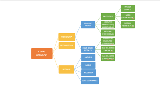
Prehistoria en Mazarrón
Las riquezas del litoral murciano, atraerían el comercio de las talasocracias[3] mediterráneas.
El hombre prehistórico encontró abrigo y protección en tan escalpado y escabroso relieve, de colorida geografía; lo que despertaría los instintos sedentarios.

La Cueva Victoria (Murcia), yacimiento fósil con presencia humana más antiguo de Europa y Asia, demostró la existencia homínida desde hace 40.000 años, en asentamientos Paleolíticos de Lorca, Totana, Mazarrón y Cartagena.
En Mazarrón, la prioridad de sus riquezas metalíferas, agrícolas, ganaderas y marinas, atraerían en el Paleolítico a conquistadores a sus asentamientos (la Cueva de Perneras, el Hoyo de los Pescadores, La Cueva del Palomarico y el Cabezo del Faro).
En el Epipaleolítico (transición Paleolítico- Neolítica), el hombre modificará el ecosistema para gobernar a capricho su naturaleza.
Los primeros testimonios artísticos rupestres en Murcia, se inician en el Neolítico (VI-III milenio a.C), con representaciones humanas y de animales, florecieron en su Neolítico final (IV-III milenio a.C).
En el V milenio a.C, en la costa Mediterránea española, aparecerán comunidades colonizadoras en el Calcolítico (Eneolítico o edad del cobre), con plena representación en la Región Murciana, potenciada con las nuevas explotaciones de su comercio mineral; evolucionaron, igualmente, su perfección en textiles y cestería.
Los primeros hallazgos arqueológicos que confirman la presencia de restos humanos data de asentamientos Eneolíticos, situados en el Cabezo del Plomo (Sierra de las Moreras). Su elevación otorgará poder (visual y protector); además, tierras fértiles donde cazar o recolectar su botánica. La cercanía al mar ofrecería recursos pesqueros, de transporte o locomoción.

La labor de los colonizadores en el Eneolítico fueron las artes ganaderas y agrícolas: conocían las zanjas y muros arcillosos, el cultivo de la vid y cereales, los silos y graneros de trigo y cebada. El uso de utensilios en sílex y huesos para cacerías o faenas de mar (pesca y marisqueo), de sus caparazones calcáreos fabricarían armas y amuletos. Los asentamientos, catalogados "protourbanos", en la sierra de Mazarrón, formados, inicialmente, por una escasa docena de chozas de caña y barro, próximas entre si, aisladas y amuralladas exteriormente. Evolucionarán con posterioridad a recintos cerrados y fortificados con bastiones o torres. Con representación de los tipos megalíticos más significativos de enterramientos colectivos (Hholoi). Aparecen los metalúrgicos murcianos con la elaboración de punzones en cobre, engastados en asta de ciervo.
Hubo que esperar al Bronce para que la cultura Argárica[4]explotase los minerales del entorno. El pensamiento del Argar[5] supuso cambios respecto alCobre, nace una forma distinta de organización urbana, social (especializada y jerarquizada) y económica, de núcleos más numerosos.

Quienes crearon y expandieron las ideas del argar, vivirán en aldeas ubicadas en altos cerros, asegurando un avistamiento fácil y defensivo, merced a sus accidentes geográficos o básicas murallas pétreas.
Los poblados argáricos[6] en Murcia, calificados de pequeñas ciudades, murallas con bastiones y poternas, provistos de cisternas y rampas de acceso, …con perfecta planificación en sus áreas habitadas, viviendas de planta rectangular; escalera adosada al muro exterior con acceso a techumbres, en sus ángulos de muros interiores excavarán silos de almacenaje.

Rastros de la cultura argárica han sido localizados en Ifre, La Ciñuela, Percheles, Cabezo Negro o Calnegre. Del Argar aparecieron vasijas carenadas y vasos lenticulares; también, motivos ornamentales en huesos o metales y escenas marinas en conchas. El Bronce final cederá el turno al Hierro, con la atracción de nuevos colonizadores, aunque las antiguas tradiciones persistirán.
El movimiento argárico[7], se centró en la explotación minera y la producción de herramientas de metal con excelente éxito comercial; su sociedad, de extrema religiosidad (idolillos de grandes ojos saltones), rechazó las necrópolis, con preferencia por enterramientos individuales en cistas o tinajas, en posición fetal cadavérica, bajo sus viviendas; ataviados de ricos ajuares en sus finados de noble linaje.

La ganadería, y en especial su agricultura, desarrollará exitosamente el cereal. En Murcia, enriquecida de uvas, lentejas, garbanzos, guisantes, lino comino y ajos entre otras especies cultivadas; e igualmente, con una artesanía textil, tremendamente evolucionada (se localizaron linos de gran calidad en telares verticales). Aunque lo excelso y preciado del argárico, serían -los hornos de altas temperaturas (superiores a 800ª C) capaces de alterar sus óxidos metálicos- creando admirables, perfectas y simétricas cerámicas, hoy conservadas -.

Entre las playas de la Reya y la Pava, se encuentra el Islote de los Gavilanes o Illeta de Banyets, destacado poblado argárico, con poder de comunicación y acceso a los recursos del mar[8], sus yacimientos mineros justificará la dilatada ocupación hegemónica de colonizadores mediterráneos, desde la Edad de Bronce hasta la dominación romana.

En épocas Protohistóricas (10.000 a.C), en la línea costera de la Bahía de Mazarrón, se divisaban pequeños islotes,[9] la erosión de sus mares recompondría su orografía, respetando tan solo La Isla de Adentro o de Paco.

Mastienos[10] y Bastetanos[11], fueron pueblos prerromanos en la península Ibérica, de Cultura Íbera, localizados en el Sudeste Hispano (Albacete, Almería, Granada, Jaén, Málaga y Murcia). Los Batestanos colonizaron sus interiores occidentales, establecidos en Basti (actual Baza). Los Mastienos asentados en la costa murciana, entre los Cabos de Gata y Palos, en torno a la capital epónima de Mastia o posterior Carthago Nova, la Cartagena prebárquica,mencionada como Mastia de los Tartesios en el segundo tratado romano-cartaginés, transmitido por Políbio. Indicaría el limite extremo oriental de un posible Imperio Tartésico anterior al siglo V a.C, área de influencia colonial púnica, demasiado a Oriente, según nos relata la mitología sobre las Columnas de Hércules, acceso prohibido por cartagineses a influencias y comercio griego. Su arqueología señalará una probable área mastiena en sudeste y Levante, de máximo impacto comercial y cultural griego, desde el siglo V. aC. A la vez, hubo presencia helénica con desarrollo de mezclas étnicas fenopúnicas, sería el mestizaje característico en el desarrollo colonial del Mediterráneo occidental.

En el siglo VII aC, los Tartesios (Tartessos)[12] continuidad de herencias megalíticas y argáricas, donde resplandeció la cultura Mastiega del Argar, fueron parte del Reino de Murcia, crearon estados entre los ríos (Guadiana y el Thader o Segura), organizaron ricas y poderosas ciudades. Tartesia Citerior, su capital Mastia (Cartagena), de su toponimia (mastos, del griego, "elevación, pecho o seno") refiere a las 5 colinas que rodean Cartagena, emulando a Roma, fundada entre 7 colinas. Las sociedades del Bronce Final aparecen en los inicios de la cultura Íbera del Sudeste, compatible étnicamente con poblaciones mastienas. Culturalmente, la situada entre las urbes, Massiena de Avienio o Mastia de los Tartessos, supuestamente Cartagena, relatan sus fuentes literarias. La presencia Tartessia Mediterránea gozó del auge cultural y comercial de Mastia con astutos navegantes orientales.

Estudios histórico-mitológicos, consideran a los Tartessos o antiguos Atlantes, prospera y avanzada región marítima, de climatología suave, relacionada comercial y culturalmente con el Mediterráneo oriental y el N.O. peninsular. Fue civilización orientalizante[13], de rasgos fenicios, griegos, etruscos y cartagineses; extendida entre el Norte de Alicante y la desembocadura de la vertiente oriental de Sierra Nevada al Mediterráne0 (Océano o Gran Mar), incluye: Albacete, Murcia, Jaén y Granada, en cuyas orillas existió el antiquísimo y desconocido reino Tartesso[14], desaparecido fantasmalmente, sin restos de su asedio.

Colonizadores de la Península Ibérica
Anterior a nuestra Hesperia o Iberia (la Hispania romana), localizada en la península más occidental del continente europeo, existió una monumental red cultural y autóctona de pueblos extranjeros, fenicios y griegos, quienes dejaron los primeros legados escritos, enriquecidos o entremezclados, de influencia Celta.

Tales culturas ibéricas, lingüísticamente diferenciadas, quedaron asentadas en nuestra península. Los Iberos, establecidos en el levante; Turdestanos y Tartésicos, en el sureste; los de influencia Celtaen zonas de interior, norte y oeste; los Protoceltas al oeste y noroeste; Aquitanos o Protovascos al oeste del Pirineo y oeste de la Cordillera Cantábrica. Cada grupo, con diversas tribus e influidas de otras fronterizas. Su único y complicado estudio procede de las herencias arqueológicas[15].
Mayoritariamente, eran pueblos ibéricos, griegos y fenicios, que cohabitaron con pobladosde la cuenca mediterránea. Con ideas comerciales o culturales (alfabeto y dioses orientales) e inspirarían el desarrollo agrícola (de cereal o grano) u otros recursos naturales de la zona (oro, plata y cobre).
Los fenicios (S. IX aC), primeros establecidos, dirigidos al sur peninsular en convivencia con la cultura tartésica. Conquistadas las ciudades fenicias por babilónicos en el siglo VI a.C. Su retirada fue suplida por cartagineses (S. III a.C).
Los griegos coexistieron con tribus ibéricas del levante peninsular, tras la búsqueda de fuentes de abastecimiento ante sus dramáticas carencias agrícolas y ganaderas. La nueva tierra les resolvería su sobrepoblación con la fundación de colonias comerciales, con el tiempo se fundirían con las nativas.
El contacto romanos sería posterior, a finales de siglo III aC, consecuencia del conflicto militar cartaginés. La victoria romana de Hispania perduró hasta la época imperial. Hispania fue una de las conquistas más destacadas, proporcionó riquezas en vinos, aceites y cereales.Algunos Nobles romanos se trasladaron a la Península en busca de progreso y riqueza.
Tan osados exploradores, desafiarían con temeridad la mitología de su tiempo en los enigmas de la navegación. El fin conocido por el hombre eran las "Columnas de Heracles (Hércules)"[16], límite geográfico para fenicios, griegos y romanos, situado en el estrecho de Gibraltar, símbolo del confín del mundo conocido. Poseía un origen mitológico para los navegantes mediterráneos, frontera a lo desconocido, el enigmático "Atlántico". Responde a un origen romano "Non Terrae Plus Ultra", sin tierra más allá. Eran dos columnas, la Norte, ubicada en el Peñón de Gibraltar y otra Sur, en Ceuta o Melilla.
Fenicios
El pueblo fenicio[17] (1200-539 a.C), mezcla semítica (árabes, judíos, etíopes, …), habitó la costa oriental mediterránea (actual Líbano), territorio boscoso-montañoso, de estrecha franja terrestre rodeada de mar, lo que impediría cualquier desarrollo agrícola. Se extendieron comercialmente por el Mediterráneo, Norte Atlántico africano y Sur de España. Fundaron nominadas colonias (Bíblos, Tiro, Cartago, Tánger, Cerdeña y Sicilia), donde establecieron sus factorías. Sus conquistas carecían de poder político-territorial, consideradas núcleos poblacionales o enclaves costeros.

Estos soberbios navegantes reforestaron los bosques de la cordillera libanesa y Antilíbano, su excelente calidad maderera facilitaría destacar en las artes carpinteras, crearon admirables barcos veloces e ingrávidos, las dobles hileras de remos y su vela central aplacarían, a placer, la despiadada cólera del irascible Poseidón.
En sus viajes, de excelentes dotes comerciales e ingeniosas observaciones geográficas costeras, sus conocimientos de corrientes marinas y el comportamiento de vientos, les permitió crear rutas desconocidas de navegación. Usaron la Estrella Polar en su orientación, denominada estrella fenicia hasta el siglo XIX.

Expandieron su prestigiosa escritura,[18] sencilla, útil e influyente en el desarrollo cultural Íbero (tartesios y mastienos[19]), origen e inspiración de nuestra moderna grafología occidental. La antigua Grecia adoptó su alfabeto optimizado.
Intercambiarán los fenicios por el Mediterráneo, metales, cerámicas, vidrio, joyas, ébano y marfil africano. Les debemos el colorante "la púrpura de Tiro", extraído del Múrex; negociarán con esclavos, caballos y piedras preciosas, textiles sirios, miel o aceites de Judea y oro de Arabia.
Los Gavilanes, durante 5 siglos fue un próspero centro de intercambio comercial entre indígenas y extranjeros. Sus riquezas atrajeron a colonizadores, quienes crearán una extensa red de rutas comerciales, siendo la costa murciana (Mazarrón) enclave estratégico entre Usus o Ebussus (Ibiza) y Gádir (Cádiz).

Exportaron de Occidente la oleicultura, la vinicultura y el arte de cultivar legumbres (lentejas y garbanzos) y salazones de pescado, de ellos procede las bases de nuestra dieta mediterránea. Nos enseñaron a manejar el torno alfarero o forjar el hierro; con la cremación de cadáveres y ciertas novedades culturales suavizaron los adiestramientos indígenas en la civilización ibérica.
Su estructura comercial, -intercambio de bienes o trueque especializado en su plata, plomo y oro; a cambio de cerámicas, telas, y objetos de adorno. Antecedió a la acuñación de su moneda en el siglo IV a.C. El uso de su estrategia monetaria junto al volumen de intercambio comercial les permitió expandirse más allá del Mediterráneo. La moneda, de intercambio fácil, respetada por el resto de civilizaciones dada su equidad, olvidó el complicado y desajustado trueque comercial. Su alfabeto, la ágil escritura y atractivo símbolo monetario, supondría una avanzada herramienta de trato y desarrollo e inspiraría a otras grandes potencias marítimas mediterráneas. Crearon rutas comerciales que conectan lugares extremadamente lejanos, "globalizaron" la Edad del Hierro, cultural y comercialmente. Viajaron en magníficas embarcaciones semíticas, naves con perfección tecnológica, de acertado gobierno a vela cuadrada, se mantuvo en boga hasta la vela latina o de cuchillo.

Entre los restos de su colonización en Mazarrón,[20] quedaron dos barcos, hallados en la Playa de la Isla y Punta de los Gavilanes.
La arqueología submarina permitió rescatar 7.500 fragmentos cerámicos de ánforas, platos, cuencos y urnas del barco en la Isla. Los restos de dicha nave fenicia (quilla, traca, cuadernas y cuerda) datan del siglo VII a.C, conservados en el Museo Nacional de Arqueología Marítima de Cartagena. La nave aparecida en los Gavilanes, permanece a dos metros de profundidad, en espera de determinar su extracción, análisis y una posible exposición.

Tan versados navegantes, acostumbrados a utilizar embarcaciones pequeñas para penetrar en la bahía de Mazarrón, la ciencia no logra justificar el hundimiento de tales hallazgos.
Romanos

La civilización de mayor influencia colonizadora de Mazarrón, en la Edad Antigua, sería la romana.[21] El objetivo del desembarco en la Península Ibérica fue exterminar la peligrosa amenaza tras el avance cartaginés hacia Italia, usurparon a los bárquidas o cartagineses sus bases estratégicas en retaguardia, garantía de seguridad, cobijo y fortaleza de sus ejércitos. Controló Roma el sureste de Hispania en el 209 a.C., tras la conquista al mando de Escipión "el africano" de la ciudad Qart Hadasht o Carthago Nova,[22] que les sería arrebatada a los cartagineses. La actual Cartagena, quedó transformada en una excepcional base operacional, dada su espléndida e ingeniosa situación estratégica y riquezas naturales. Su fugaz romanización aseguraría el esplendor histórico-económico de cuantos territorios le rodeasen. Entre otras colonias[23] establecidas, se erigió, Ficaria (Mazarrón), sus minas de plomo y plata, el descubrimiento de la sal y sus factorías de salazones tanto en Mazarrón, San Pedro del Pinatar o Águilas o el conocimiento en las artes del esparto, para la fabricación de cuerdas o calzados, proporcionó grandes beneficios romanos.

Una de las grandes rutas de comunicación romana sería la Vía Augusta o Hercúlea, extendida desde el Pirineo a Cádiz, conexión entre ciudades murcianas con el resto del Imperio Romano. Reparar, pavimentar o adoquinar caminos terrosos o arenosos entre ciudades, accesos intransitables transformados en modernas vías de comunicación, aceleraría la prosperidad de las localidades de su entorno (Lorca, Totana y Mazarrón) al no impedir su transito de comunicación y transporte en épocas climáticas invernales o desastres naturales, supondría una espectacular innovación en el devenir de los tiempos.

Junto al Convento de la Purísima en Mazarrón, descubierto en los 70, se conserva un Miliario[24] romano, indicador de distancias en millas de la Vía Augusta. Unión de ciudades y puertos Mediterráneos, entre otros Mazarrón, construida sobre una antigua calzada Íbera.

Heredamos sus estrategias en conducción o acueductos de aguas para riego, el conocimiento de las transformaciones energéticas(molinos) o sus abastecimientos y alcantarillados. Nos favorecieron en urbanismo. Aprendimos su sanidad, la enseñanza (encuadernación) y el orden publico o normas jurídicas. Fueron de su invención, el cuerpo de bomberos<vigili del fuoco> los accesos de andantes urbanos, la idea de reciclaje y los baños públicos, thermopolia romana (locales con barra).

Establecieron la septimana, consagrada a divinidades en inicio y fin (Luna y el Sol); los otros cinco días consagrados a dioses o planetas (Marte, Mercurio, Júpiter, Venus y Saturno) Adoptamos su calendario Juliano. Aprendimos de ellos el vidrio soplado, el uso del hormigón, la fabricación del aceite de oliva y los idiomas que del latín proceden. Copiamos su acta diurna o registros públicos diarios, avisos públicos romanos de eventos civiles o militares.
Respetamos a través de Roma el rendir culto familiar o popular, dividido entre sus Lares (protectores del hogar, caminos y ciudades), los Penates (protectores de las despensas), los Manes (antepasados de los muertos) y los Lemures (espíritus malévolos que atormentaban a los vivos). Nuestras creencias y fiestas populares son herederas de esa civilización. Lugares dedicados a los Lares Viales se consagraron con posterioridad a la Virgen María o santos protectores de los caminantes.
Instituyeron en el litoral Mediterráneo instalaciones industriales (Las Mateas, El Castillico ,…). Generaron grandes concentraciones convertidas en villas estables y autosuficientes. Monumentalizaron ciudades cual reflejo en edificios de culto, espectáculos y termas, hacen de sus lugares de reunión y tedio reproducción de su singular arquitectura, símbolo de la grandiosidad de Roma.

En el siglo VII a.C. se construirán hornos para tratar el mineral, sus altas temperaturas facilitarán la extracción de su mena, el metal incandescente será recogido en moldes y transformado en lingotes, la gran riqueza de Mazarrón.
La explotación minera se produjo durante la romanización (siglo II y I a.C), encontrándose restos en las Pedreras viejas, Cabezo de San Cristóbal y Perúles. Se conservan explotaciones sin techo y galerías como la Mina de la Corta. Coto Fortuna fue el yacimiento más rico en Plata de la sierra de Mazarrón. Los romanos desarrollaron grandes obras de ingeniería (pozos de extracción, norias, galerías de desagües para evitar las inundaciones). Aprovecharon las características estratégicas y geológicas del pueblo, su cercanía a Cartagena (Puerto de Cartago Nova) facilitó su comercio como centro de distribución de materias primas, lo que transformó a Mazarrón en un destacado enclave costero económico del litoral murciano.

En época romana contaba el municipio con dos núcleos de población: en el Cabezo de la Molineta (villa romana del Alamillo) formada por dos espacios, uno residencial;, otro industrial, con 6 piletas para la fabricación de salsas de pescado y una necrópolis de inhumación con tumbas de la Época Tardo Antigua.
Entre el Cabezo de la Era y el Faro existió un grupo de viviendas y una necrópolis en igual época tardía. La llamada casa, en la calle Eras, reflejo de residencia Tardo Romana, con patio central en torno a todas las estancias con una habitación principal que accede a los 4 dormitorios de la casa y un aljibe; en otra estancia, la cocina, con utensilios relacionados con la industria del pescado.
Junto al Puerto, una factoría elaboraba el garum (salsa de vísceras de pescado relacionados con la industria romana) y sus salazones en piletas o tanques de forma cuadrangular; su pescado azul (alosas, boquerones, …) eran los ingredientes principales de la popular salsa, tras su limpieza, salazón y filtrado, se lograba el excelente manjar, el restante daba salsas de inferior calidad. Las salazones inspiraron la creación de la fábrica de cerámica para contener sus elaboradas salmueras. aquel garum, ofrecía distintas calidades, en el imperio romano era muy cotizado y apreciados sus poderes curativos y afrodisiacos.

Aceptábamos que la civilización en Europa occidental procedía de influencias griegas, fenicias y romanas. Actualmente, se ha demostrado que hace 4000 años en el Sureste Peninsular Ibérico hubo una compleja sociedad estratificada socialmente, urbanizada, de élites guerreras con grandes dominios territoriales conocida como El Argar, con origen en el inicio de la Edad del Bronce (2200-1550 aC) demostrada por modernas excavaciones arqueológica en La Bastida (Totana) y La Almoloya (Pliego-Mula).
En su esplendor, el Argar fue un destacado centro de poder político, sus grandes edificaciones ocuparon la cima del cerro con una sala de parlamento, donde elegidos dirigentes tomaban las difíciles decisiones del pueblo.
Árabes
La invasión árabe en el litoral murciano aconteció entre los siglos VIII-IX, transformaría la Hispania romana en un centro intelectual de cultura islámica, liderado por musulmanes del Norte de África. Los colonizadores se establecieron en Mazarrón en el año 718, conocidos por diferentes topónimos,[25] al-mecer (ocre rojo) o marsa-aron (puerto Vivo o en alerta y puerto de los romanos).
Difundieron sus influencias culturales, hábitos religiosos y costumbres sociales[26]. Optimizaron las técnicas de fortificación en sus emplazamientos provistos de torres, murallas y castillos para repeler el ataque enemigo. Construyeron mezquitas y palacios para reflejar y hacer florecer su religión y su cultura. Transmitieron avanzados conocimientos agrícolas, desvelaron los secretos de la siembra de la almendra, la aceituna y el arroz, con excelentes mejoras para nuestra economía. Aprendimos su arte, caló su música y supieron transmitir, con éxito, su literatura y medicia.

Mazarrón, fue nuevamente reconquistado en 1243, e integrado en la ciudad de Lorca. Posteriormente, tras descubrir en 1462, el alumbre, producto compuesto de sulfato de alumina y potasio, con usos revolucionarios en la industria textil como fijador de colores o elaboración de vidrio; además de novedosas aplicaciones médico-farmacéuticas. El rey Enrique IV concederá la explotación de alumbre a Juan Pacheco, Marqués de Villena, quien compartiría derechos con Pedro Fajardo, Marqués de los Vélez.

Piratería
Mazarrón[27], al igual que el resto de la costa murciana, sufrió ataques de piratas berberiscos (corsarios norte africanos).[28]El destacado predominio de los turcos en el Mediterráneo, sus alianzas con Francia y las enseñanzas marinas de holandeses, intensificarían los ataques y expoliaciones corsarias. El peligro en las costas murcianas se acrecentó con la expulsión de la Península Ibérica de las comunidades andalusíes en dirección al Magreb en el siglo XV, tras la conquista de Granada.
En las costas del Reino de Murcia, la amenaza turco-berberisca, dificultó su desarrollo económico y demográfico. Los frecuentes y progresivos desembarcos en Cartagena y sus alrededores en 1516, desencadenaron una guerra entre musulmanes y cristianos en las costas murcianas, siendo el mar su frontera. Los asedios devastarán cosechas, caseríos, apresando a sus moradores y exigiendo rescates. En 1572, dado su aumentó poblacional consiguió su justa segregación e independencia con Ayuntamiento propio.

Dos míticos asedios acontecieron en Mazarrón[29], ambos repelidos con la valentía de su pueblo: el de 1585, originó una sangrienta y victoriosa batalla tras un desembarco pirata en Bolnuevo, los intrusos se dieron a la fuga con presteza, nunca pasaron de la playa, tampoco existió guarnición que ofreciera resistencia. A su vez, un extraño suceso ocurría en la capilla de la zona, sus lámparas encendidas, desbordaban aceite, la imagen de la Virgen mostraba atuendos húmedos, con restos arenosos y de algas, ... la playa parecía el infame escenario de un cruel y reciente campo de batalla, aseguraban haber visto en el fragor de la batalla una bella doncella de blancos ropajes pulular por la playa, quien suponen hizo huir a los despiadados piratas africanos, lo que originó una Leyenda que culminaría a mediados del S. XIX, con la edificación de su Ermita, dedicada a la Purísima Concepción. Otro nuevo desembarco ocurriría en 1596, reprimido con dureza por el general Sepúlveda, cobrándose la vida de 8 corsarios, con exhibición ejemplarizante de sus cabezas a la entrada del pueblo.

Tanta inseguridad planteó fortificar la costa murciana y crear un sistema defensivo. Cartagena gozaba de posición ideal, geográficamente bien situada, cercana al norte de África, de relaciones militares y comerciales con Orán, sus puertos, islas y calas facilitarían los ataques y saqueos.

Un espectacular proyecto de murallas costero, con cobertura desde el Sur de Francia (Perpiñán) hasta Cádiz, dejó 12 torres costeras en el Reino de Murcia,[30] una de ella localizada en Puerto de Mazarrón, en la zona de Bolnuevo, construida en el siglo XVI, La Torre de los Caballos[31], su existencia concedía cierta seguridad a la faena pesquera de su ensenada, aunque no evitó nuevos y diabólicos saqueos berberiscos.
<La convulsa historia de Mazarrón, refleja su pérfida defensa ante conquistas de hostiles, ambiciosos y variopintos paladines. Su linaje (cultural, arquitectónico y patrimonial) es el arrogante mestizaje de cuantas civilizaciones osaron desafiar o saquearlo>
19/7/2023
< Mi afecto, recuerdos y respeto
a tan prodigiosa, disputada y ancestral villa >
Dr. Cayetano F. J. Pérez Gómez
Profesor e investigador de UMU
Ciencias Sociosanitarias (F.Medicina)
[1] Púnico, (del latín, punicus) vocablo romano, referido a fenicios y cartagineses. Deriva de las guerras Púnicas, relatadas por Roma e iniciadas por Cartago.
[2] https://www.descubrir.com/descubriendo-la-bahia-de-mazarron-en-murcia/ (7/9/2022)
[3] Gobiernos político-económicos basado en la dominación de sus mares. https://definicion.de/talasocracia/ (6/7/2023)
[4] https://historia.nationalgeographic.com.es/a/estudio-genetico-descubre-origenes-cultura-argar-2_17497 (29/01/2023)
[5] https://patrimoniointeligente.com/que-fue-la-cultura-del-argar/ (29/01/2023)
[6] https://www.ugr.es/~arqueologyterritorio/Artics9/Artic9_4.htm 10/7/2023
[7] https://murciaplaza.com/la-civilizacion-olvidada-del-argar-en-la-region-premio-nacional-de-arqueologia (9/7/2023)
[8] https://www.elargar.com/caracterizacion/Asentamientos/ (19/3/2023)
[9] El Cabezo del Castellar, La Punta de Nares, La Punta de los Gavilanes, La Punta de la Reya, El Cabezo del Puerto y la Isla de Adentro
[10] https://core.ac.uk/download/pdf/58905962.pdf (8/2/2023)
[11] https://www.cervantesvirtual.com/obra/el-reino-de-tudmir-aurariola--0/ (12/7/2023)
[12] https://www.regmurcia.com/docs/murgetana/N047/N047_007.pdf (11/3/2023)
[13] Etapa de las regiones de Grecia (S. VIII-VII a.C) su nombre proviene de la influencia de los pueblos más orientales (Fenicia y Asiria) quienes en su etapa final mostraron el uso nuevos materiales (tejidos, marfiles) manufacturas y técnicas griegas. Considerada etapa de transición a la época Arcaica. https://www.facebook.com/Civilizacionesantiguasegiptomesopotamiagreciaroma/posts/periodo-orientalizante-se-conoce-como-periodo-orientalizante-a-la-etapa-que-vivi/1033646216705030/ (9/7/2023).
[14] https://www.regmurcia.com/docs/murgetana/N047/N047_007.pdf (17/3/2023)
[15] https://historia.nationalgeographic.com.es/a/pueblos-autoctonos-peninsula-iberica-antes-llegada-romanos_16793 (6/2/2023)
[16] https://ocesaronada.net/que-eran-las-columnas-de-hercules/ (10/2/2023)
https://javitour.com/columnas-de-hercules/?utm_content=cmp-true (8/3/2023)
[17] https://enciclopediadehistoria.com/fenicios/ https://www.worldhistory.org/trans/es/1-183/fenicia/ https://www.caracteristicas.co/fenicios/ https://www.coe.int/es/web/cultural-routes/the-phoenicians-routehttps://mihistoriauniversal.com/edad-antigua/cultura-fenicia
(27/8/2022)
[18] El alfabeto fenicio figura entre los alfabetos semíticos destacados de la historia, de él derivan el griego y latín, utilizados para la transcripción de las grandes lenguas del mundo. Fue elemental, simple y práctico, asimilable a cualquier intelecto, popularizó los saberes del Próximo Oriente. Es un sistema consonántico, utiliza solo las consonantes, sus vocales quedan dictadas por la fonología. Activo desde el siglo XI a.C hasta siglo III d.C. Su origen fue la escritura protosinaítica (egipcio). Consta de 22 letras angulares y rectilíneas por el uso del estilete, en la posteridad aparecieron formas cursivas, se escribe de derecha a izquierda, ciertas consonantes indican la presencia de una vocal. Primera representación fonética popularizada al alcance de todos. https://www.proel.org/index.php?pagina=alfabetos/fenicio https://faqs.zone/alfabeto-fenicio/ 27/8/2022
[19] https://1library.co/article/mastienos-tartesios-etnónimos-sur-pen%C3%ADnsula-ibérica.z121r9py (8/2/2023)
[20] https://www.regmurcia.com/servlet/s.Sl?sit=c,373,m,1915&r=ReP-24690-DETALLE_REPORTAJESABUELO 27/8/2022.
[21] https://mariaguir.blogspot.com/p/unidad-11.html (10/2/2023)
[22]https://www.pregunte.es/consulta/?FORMULARIO=buscador&ACCION=getDetalleConsulta&NIC=18857 (10/2/2023)
[23] Otras colonias establecidas por los romanos en la Región de Murcia: Urci (Águilas), Eliocroca (Lorca), Begastri (Cehegin), Ello (Yecla),… https://www.buceador.es/mazarron/paginas/arqueologia.htm (10/2/2023)
[24] Miliar, concepto utilizado en postes, mojones o columnas para indicar las distancias en las antiguas vías romanas. El de Mazarrón informa la cercanía del paso de la Vía Augusta, bajo mandato del emperador Cesar Augusto, quien restauró 28.000 pasos del camino de Lucentum a Eliocroca. https://www.turismoregiondemurcia.es/es/monumento/miliario-romano--5625/ (23/3/2023)
[25] https://www.memoriadecartagena.es/origenes-la-constitucion-mazarron-villa/ (2/2/2023)
[26] https://medievalistas.es/wp-content/uploads/2023/04/MURCIA-ANDALUSI-1.pdf (12/7/2023)
[27]https://archivoshistoria.com/pirateria-berberisca-espana/ 12/7/2023
[28] La diferencia entre pirata y corso aparecen por primera vez en el Diccionario de la Lengua Española (1780). Los piratas actúan por cuenta propia y sin respetar tratado alguno. El Corsario o Corso, actuará bajo autorización y solicitud del Estado, aunque a veces lo hará fuera de la ley; al igual que el pirata, puntualmente lo ejecutará en cumpliendo de ordenes. https://tauja.ujaen.es/bitstream/10953.1/14854/1/TFG._Diaz_Malaguilla_Santos_Orejon_Maria_Jose.pdf (24/01/2023)
[29] Entre los distintos ataques a las costas murcianas, uno, sin éxito, en 1561, día de Santa Mónica, a través de las Algamecas (Cartagena). Otro en 1587, a la ciudad de Cartagena. Una nueva invasión tuvo en 1602, protagonizada por Morato Arráez; finalmente, la toma de la Torre de cabo de Palos en 1637, se cobró la vida de su alcaide. https://www.regmurcia.com/servlet/s.Sl?sit=c,373,m,3092&r=ReP-22050-DETALLE_REPORTAJESABUELO (3/11/2022)
[30] https://historiasdealumbres.blogspot.com/2016/09/sobre-las-torres-vigia-y-de-defensa.html 12/7/2023
[31] https://riunet.upv.es/bitstream/handle/10251/95403/1743-4529-1-PB.pdf?sequence=1&isAllowed=y (24/01/2023)